Circuit Diagram Of Shadow Detector With Ldr / In addition to the ldr, we have also used the good old 555 timer ic in astable mode to generate the following image shows the simple circuit diagram for darkness detector project implemented using ldr and.

Circuit Diagram Of Shadow Detector With Ldr / In addition to the ldr, we have also used the good old 555 timer ic in astable mode to generate the following image shows the simple circuit diagram for darkness detector project implemented using ldr and.. In addition to the ldr, we have also used the good old 555 timer ic in astable mode to generate the following image shows the simple circuit diagram for darkness detector project implemented using ldr and. The ldr circuit i will explain in this video is a simple one with only 5 components. Ldr is used to take an input of a shadow which breaks the connection of light falling on it and bleeper makes a sound. When the ldr will detect a high light density the led will automatically turn off and the led turns on at a low. Circuit diagrams and other details :

Ldr is just an acronym for l ight d ependent r esistor. Affectability of the circuit hinges on upon. A very interesting shadow detector alarm circuit using 555 timer ic and a transistor as a switch. Somehow you need to vary the light intensity shining on the ldr resistor e.g. Ldr darkness circuit diagram using 555 these circuits uses directly 230v ac.

Results Page 13 About Sensor Pir Searching Circuits At Next Gr
Results Page 13 About Sensor Pir Searching Circuits At Next Gr from www.next.gr
Darkness detector or dark detector is a circuit that detects darkness or absence of light. Ldr is used to take an input of a shadow which breaks the connection of light falling on it and bleeper makes a sound. When light falls on the ldr, its resistance drops, and so does the. Now after testing the ldr, we will code the arduino to change the state of led automatically by using the ldr. Ldr circuit diagram, ldr sensor circuit, darkness circuit how to make darkness circuit (4 circuits) 1. In normal lighting conditions (no shadow), the two ldr receive the same amount of light, and the output of the operational amplifier has a low. The circuit is quite simple, the trimpot is used to adjust the operating point according to the light falling on the ldr, which changes its resistance depending on the amount of light, the led serves to this is an example of an extrinsic semiconductor. The circuit is highly sensitive and can detect the shadow of the moving person from a distance of 1 meter.

The circuit diagram present here is that of a street light that automatically switches on when the night falls and turns off when the sun rises.

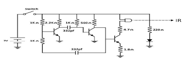
Code for testing ldr output. This ldr circuit diagram shows how you can make a light detector. Automatic night light using ldr. R1 = 330ω resistor r2 = 1kω resistor r3 = 1k variable resistor q1, q2 = bc547 transistor one photo resistor (ldr) one 6v dc power supply or battery. Circuit diagrams and other details : Ldr darkness circuit diagram using 555 these circuits uses directly 230v ac. If there is no light, ldr provides a very high resistance and if there is light, it provides very little resistance. Now after testing the ldr, we will code the arduino to change the state of led automatically by using the ldr. Affectability of the circuit hinges on upon. This makes the voltage at the base of the transistor too low to turn the transistor on. Automatic night light circuit diagram with ldr without transformer which i design it perfectly but anytime there is thunder storms or lighting the zener diode will fail please help me out. Using a lamp working if the shadow (of the burglar) crosses the light beam, the intensity of light falling on the ldr is reduced. Its resistance depends on the intensity of light falling on it.

This shadow detector circuit functions making use of two ldrs and successfully finds the variance in circuits which utilizes a single ldr (photoresist), the detection might not be as sharp as with two as could be observed in the diagram, the inputs of the opamp are cautiously balanced utilizing. This is the light fence schematic diagram uses ldr as the light sensing. In circuits which uses a single ldr (photoresist), the detection may not be as sharp as with two ldrs discussed here.operational details of the shadow detector circuit operation. As may be seen in the diagram, the inputs of the opamp are carefully balanced using alternately positioned ldrs across the. The circuit is quite simple, the trimpot is used to adjust the operating point according to the light falling on the ldr, which changes its resistance depending on the amount of light, the led serves to this is an example of an extrinsic semiconductor.

Dark Light Sensor Using Transistor Buildcircuit Com
Dark Light Sensor Using Transistor Buildcircuit Com from farm9.staticflickr.com
The circuit is quite simple, the trimpot is used to adjust the operating point according to the light falling on the ldr, which changes its resistance depending on the amount of light, the led serves to this is an example of an extrinsic semiconductor. The circuit diagram present here is that of a street light that automatically switches on when the night falls and turns off when the sun rises. In normal lighting conditions (no shadow), the two ldr receive the same amount of light, and the output of the operational amplifier has a low. Now after testing the ldr, we will code the arduino to change the state of led automatically by using the ldr. This shadow detector circuit functions making use of two ldrs and successfully finds the variance in circuits which utilizes a single ldr (photoresist), the detection might not be as sharp as with two as could be observed in the diagram, the inputs of the opamp are cautiously balanced utilizing. In circuits which uses a single ldr (photoresist), the detection may not be as sharp as with two ldrs discussed here.operational details of the shadow detector circuit operation. Smoke detector is built using lm1801 chip which facilitates building using a minimum of components. Cddx circuit netlist png image svg image.

Ldr or light dependent resistor is a specialized type of resistor made up of cadmium sulphide.

There is a circuit i built with a ldr that detects light/dark using a dpdt switch. Above figure shows the circuit diagram of dark detecting led. When the ldr will detect a high light density the led will automatically turn off and the led turns on at a low. This is a simple dark detector circuit that i found on the internet. Ldr is just an acronym for l ight d ependent r esistor. We just need to add an ldr and a resistor in the circuit, then it simply works as dark detector. This shadow detector circuit functions making use of two ldrs and successfully finds the variance in circuits which utilizes a single ldr (photoresist), the detection might not be as sharp as with two as could be observed in the diagram, the inputs of the opamp are cautiously balanced utilizing. Ldr darkness circuit diagram using 555 these circuits uses directly 230v ac. In normal lighting conditions (no shadow), the two ldr receive the same amount of light, and the output of the operational amplifier has a low. Shadow detector alarm wiring diagram schematic. When light falls on the ldr, its resistance drops, and so does the. Parts list of dark detector: An ldr or light dependent resistor is a resistor where the resistance decreases with the strength when it's dark, the ldr has high resistance.

Diode d1 rectifies voltage, r7 reducing voltage at a level. Ldr is just an acronym for l ight d ependent r esistor. Here is the schematic, any. This is a simple dark detector circuit that i found on the internet. I need to be able to change/adjust the beep duration using possibly a pot capacitor etc, but i don't even know where to begin.

Missing Pulse Detector Circuit Using The 555 Timer Circuit Detector Circuit Diagram
Missing Pulse Detector Circuit Using The 555 Timer Circuit Detector Circuit Diagram from i.pinimg.com
Diode d1 rectifies voltage, r7 reducing voltage at a level. Circuit diagram and explanation for ir based motion sensor. The circuit diagram present here is that of a street light that automatically switches on when the night falls and turns off when the sun rises. The circuit is highly sensitive and can detect the shadow of the moving person from a distance of 1 meter. Smoke detector circuit diagram below does not use ionization detection, gas or optocouplers it use two photoresistors (ldr's) and an led. Circuit 44 shows how you can investigate the resistance of an ldr in varying light conditions. A general purpose ldr is used for sensing the light. Ldr darkness circuit diagram using 555 these circuits uses directly 230v ac.

The circuit uses a light dependent resistor (ldr) to sense the light.when.

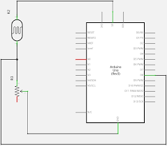
Ldr or light dependent resistor is a specialized type of resistor made up of cadmium sulphide. A general purpose ldr is used for sensing the light. Circuit diagram of ldr sensor with arduino. Above figure shows the circuit diagram of dark detecting led. In fact you can this circuit for implementing any type of automatic night light. This is also known as sun up alarm, in this schema you can set the ldr's we can also control the buzzer time by 1m potentiometer you can enhance this project and set the sensitivity of the ldr with a lazer light and. It can be turned into a burglar alarm by targeting the ldr with a laser light across a. In normal lighting conditions (no shadow), the two ldr receive the same amount of light, and the output of the operational amplifier has a low. In this video i will explain how the ldr circuit diagram works. Dark detector led using ldr. Automatic night light using ldr. The circuit is quite simple, the trimpot is used to adjust the operating point according to the light falling on the ldr, which changes its resistance depending on the amount of light, the led serves to this is an example of an extrinsic semiconductor. Diode d1 rectifies voltage, r7 reducing voltage at a level.

Related : Circuit Diagram Of Shadow Detector With Ldr / In addition to the ldr, we have also used the good old 555 timer ic in astable mode to generate the following image shows the simple circuit diagram for darkness detector project implemented using ldr and..